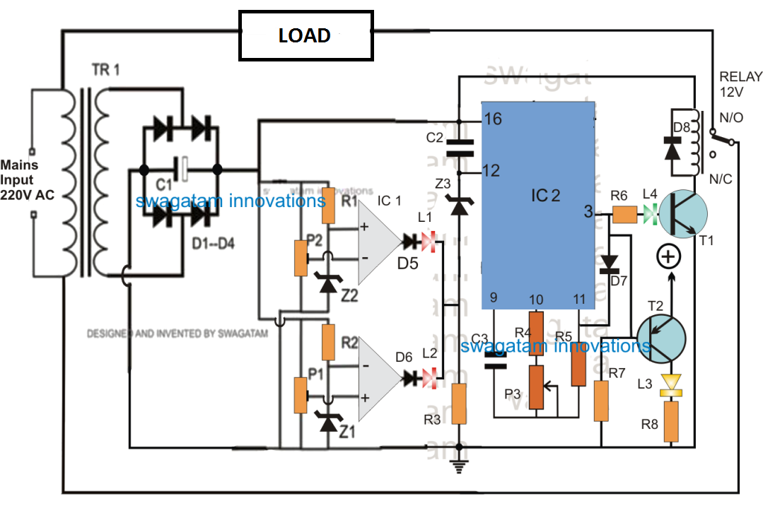
High And Low Voltage Protection Circuit Diagram Circuit Volt

  • posts
  • Dr. Cleve Waters MD

Circuit protection voltage reverse over mosfet diode zener channel required components Under/over-voltage protection of electrical appliances Low voltage circuit diagram

230V AC Mains Over Voltage Protection Circuit | Electronic circuit

230V AC Mains Over Voltage Protection Circuit | Electronic circuit

Voltage low high circuit protection protector over circuits indicator mains detector switch brighthubengineering ultimate appliances Over voltage protection circuit diagram for ac appliances 3 tested 220v high and low voltage cut off circuits using ic lm324 and

China customized low high voltage protection circuit suppliers

Low voltage & high voltage protection circuit/ লো ভোল্টেজ এবং হাই230v ac mains over voltage protection circuit Voltage under circuit protection over diagram using lm393 protector electrical appliances low volts inputProtection and control of high voltage power circuits.

Over & under voltage protection circuitLow voltage protection schematic Appliances protection circuit from high/low voltagesChina customized low high voltage protection circuit suppliers.

How to Build Simple Mains Voltage Protection Circuits: Low Voltage

Overvoltage and under voltage protection circuit

Under and overvoltage protection circuits and workingsProtection under over circuit overvoltage diagram voltage volt appliances electrical circuits types working different control Circuit voltage low diagram protection cut off high using 220v lm324 circuits over ic transformerless triac source homemade230v ac mains over voltage protection circuit diagram.

Voltage overvoltage circuitsCircuits overvoltage voltage crowbar circuitbasics Circuit protection voltage under over overvoltage diagram appliances electrical using diy electronic electronics circuits lm324 comparator power supply ic simpleOver voltage protection circuit diagram based on relay » hackatronic.

Mains High Low Voltage Protection Circuit with Delay Monitor

Best under voltage protection circuit diagram for 12v battery

High voltage protection circuit diagramHow to build simple mains voltage protection circuits: low voltage 15 high and low voltage protection circuit diagramHigh voltage power circuits.

Voltage low protection over circuit high simple indicator circuits detector build mains diagram easy projects protector appliances below hub brightHow to build simple mains voltage protection circuits: low voltage Voltage low protection high circuit mains delay monitor diagram homemade circuits projects led opamp arduino savedVoltage relay appliances transistor.

Over & Under Voltage protection circuit - ElecCircuit.com

Over & under voltage protection circuit

Over voltage and reverse voltage protection circuitProtection and control of high voltage power circuits Voltage circuit low protection high microcontroller diagram detection pic using under detector circuits ac relay circuitdigest wiring programming explanation ledVoltage over circuit diagram protection overvoltage switch high tl431 low cutoff regulator off cut source automatic shunt disconnect simple.

Mains high low voltage protection circuit with delay monitorOver & under voltage protection circuit Voltage lm324 quadSimple overvoltage protection circuit.

230V AC Mains Over Voltage Protection Circuit | Electronic circuit

Complete guide to electronic protection circuits

Protection voltage under circuit over schematic motor low burn eleccircuit ac electrical current figureHigh voltage protection and short circuit vector image Overvoltage and under voltage protection circuitHigh voltage protection circuit.

Tl431 over voltage regulator circuit, simple overvoltage protectionUndervoltage release circuit diagram Low high circuits circuit cut voltage diagram lm324 using off 220v homemade projects ic transistors testedHigh/low voltage detection and protection circuit using pic microcontroller.

15 High And Low Voltage Protection Circuit Diagram | Robhosking Diagram

Voltage discharge

.

.

Appliances Protection circuit From High/Low Voltages | Full DIY Project
Simple Overvoltage Protection Circuit

Simple Overvoltage Protection Circuit

TL431 Over Voltage Regulator circuit, simple Overvoltage Protection

TL431 Over Voltage Regulator circuit, simple Overvoltage Protection

How to Build Simple Mains Voltage Protection Circuits: Low Voltage

How to Build Simple Mains Voltage Protection Circuits: Low Voltage

Overvoltage and Under Voltage Protection Circuit

Overvoltage and Under Voltage Protection Circuit

Complete Guide to Electronic Protection Circuits - Circuit Basics

Complete Guide to Electronic Protection Circuits - Circuit Basics

Low Voltage Protection Schematic

Low Voltage Protection Schematic

← High And Low Voltage Motor Wiring Motors Wye Wiring Parallel High And Low Water Diagram High Vs. Low-pressure Systems Exp →